1月26日晚间,中远海运能源运输股份有限公司(中远海能)发布《二〇二六年第一次董事会会议决议公告》,会上审批通过《关于中远海运石油投资新建2艘MR型油轮的议案》。

公告披露,中远海能控股子公司中远海运石油运输有限公司在广船国际有限公司投资建造2艘MR型成品油/原油轮,单船总投资约3.6亿元(其中合同船价(含税)3.49亿元/艘),2艘船舶总投资合计约7.2亿元。
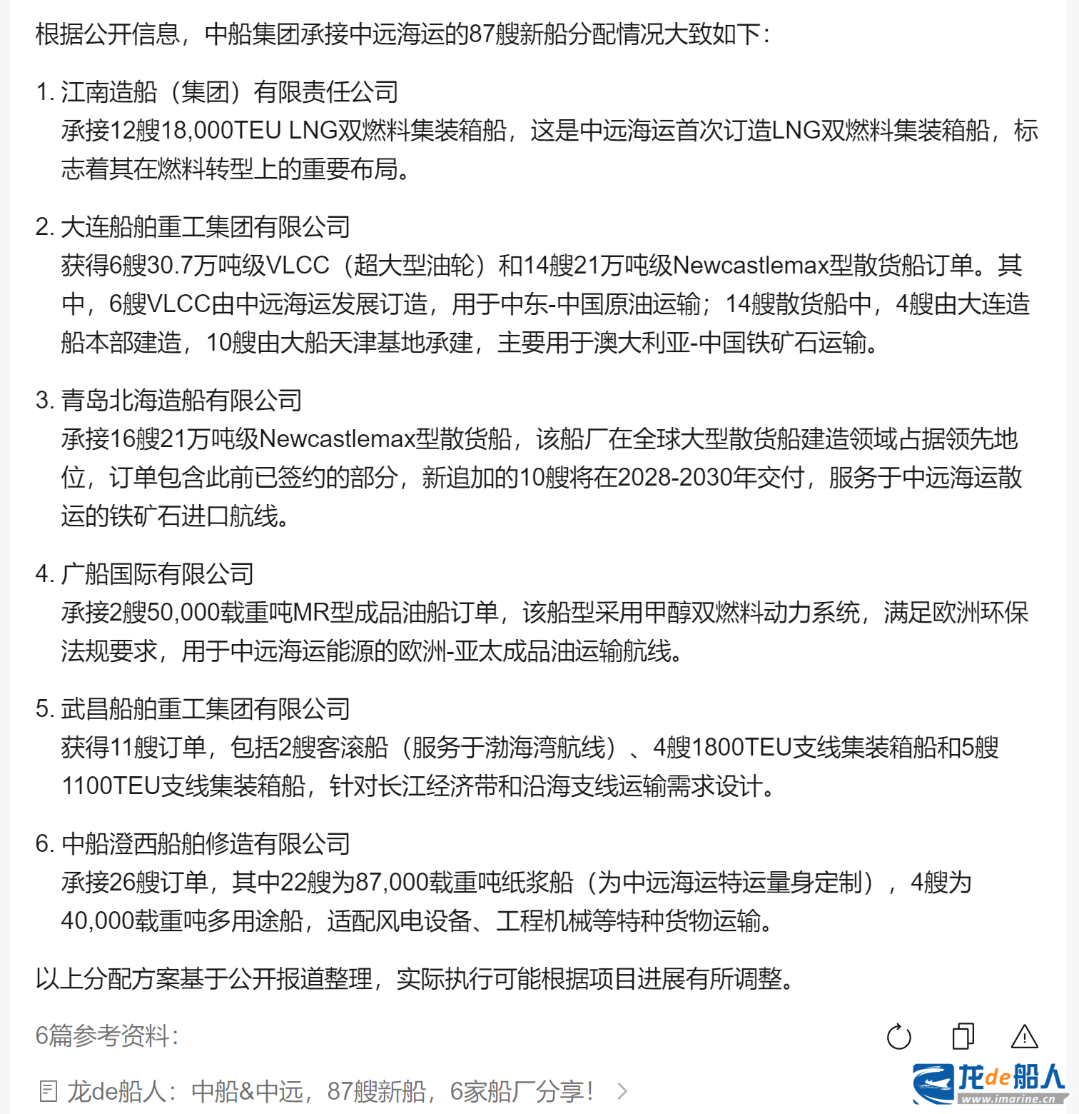
这笔订单是中远海运集团和中国船舶集团合作的87艘订单的一部分。
2025年12月8日,中远海运集团与中国船舶集团签订了87艘新造船订单,合同总金额约500亿元人民币,其中跨境人民币结算约470亿元,创下中国船舶工业史上单次合作签约金额最高、跨境人民币结算金额最高的“双纪录”。

这87艘新船由江南造船、大连船舶重工、武昌船舶重工、广船国际、中船澄西、青岛北海造船等6家船厂承接,相关船型包括超大型集装箱船、超大型散货船、超大型油轮、粮食运输船、多用途重吊船、MR油轮、客滚船、小型箱船等。
不包含广船国际的最新订单,2025年年底至今,该批新造船项目相继公布了30艘新船,承建船厂涵盖江南造船、北海造船、武昌造船和中船澄西,船型包括集装箱船、客滚船、散货船和多用途船。

