1月13日,中船旗下江南造船和北海造船双双宣布,正式签订中远海运的12艘18000TEU LNG双燃料集装箱船和3艘210000载重吨散货船建造合同,标志着中远海运500亿元新造船项目正在加速推进。
2025年12月8日,中船集团与中远海运集中签约价值超500亿元的新造船项目,其中跨境人民币结算约470亿元,创下中国船舶工业史上单次合作签约金额最高、跨境人民币结算金额最高的“双纪录”。
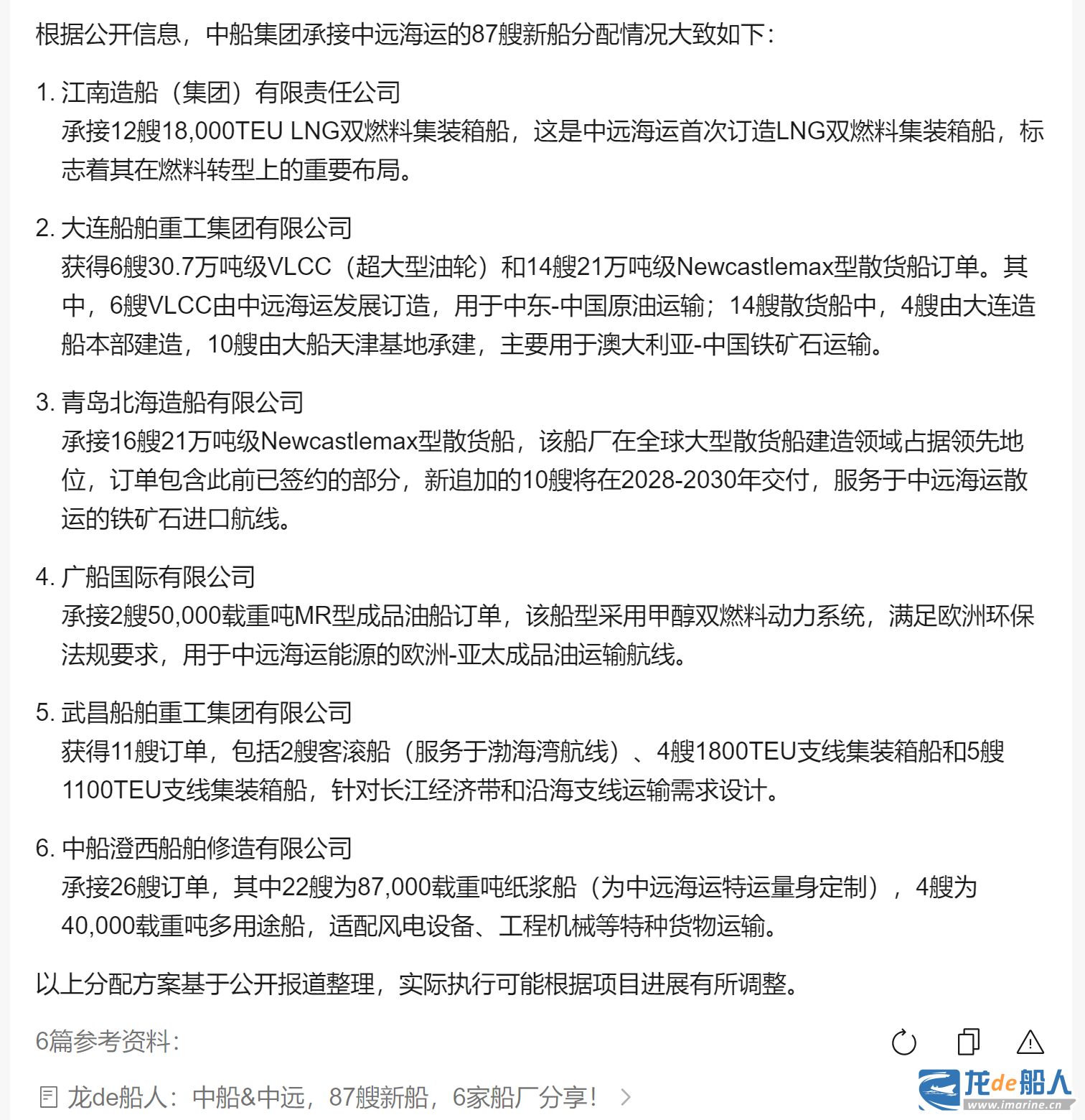
此次合作涵盖集装箱船、油船、粮食运输船、多用途重吊船、客滚船等多种船型,共计87艘,全部由中船集团旗下船厂承建,涉及江南造船、大连造船、武昌造船、广船国际、中船澄西、北海造船等6家船厂。

2025年年底至今,该批新造船项目相继公布了30艘新船,承建船厂涵盖江南造船、北海造船、武昌造船和中船澄西,船型包括集装箱船、客滚船、散货船和多用途船。

武昌造船3型11艘新船
2025年12月,武昌造船与海南港航控股有限公司(海南港航)签订2艘1250客位客滚船建造合同,计划于2027年底前交付。新船交付后将投入海口至徐闻航线运营,服务于日益增长的琼州海峡客货运输需求。

海南港航于2019年11月正式纳入中远海运管理体系,参照集团直属二级企业管理,是海南省最大的国有港航企业,主营业务以码头(集装箱、散件杂货)装卸业务、客滚运输、临港物流、航运、港航服务为主。
2026年1月1日,中远海运旗下中远海运集运向武昌造船订购2型9艘支线集装箱船,包括5艘1100TEU集装箱船和4艘1800TEU集装箱船。

据称,该批新船针对长江经济带和沿海支线运输需求设计,武昌造船现已启动该系列船的前期筹备工作,将以节拍化建造模式推进项目实施,确保船舶高质量按期交付,为客户创造更大价值,为我国海洋强国建设贡献力量。

中船澄西4艘多用途重吊船
2025年12月31日,中远海特宣布向中船澄西订购4艘40000载重吨级多用途重吊船,该批新船总价值14.92亿元,单船造价3.73亿元,首艘船计划2028年6月或之前交付,其他陆续计划在2029年2月底前交付。

中远海特表示,近年来,快速发展的风电市场带来大量海运需求,风电大型化、向深远海发展的趋势对公司多用途重吊船队的规模、船型结构都提出更高的要求。作为全球最大的风电设备海运服务商之一,该公司此次新造4艘40000载重吨级多用途重吊船,将有利于进一步优化船队适货性,助力中国先进制造业走向世界,保障全球新能源产业供应链安全稳定。
江南造船12艘LNG双燃料大型集装箱船
2026年1月13日,中远海运集运与江南造船签订12艘18000TEU LNG双燃料集装箱船,单船造价13.99亿元,总价167.88亿元,预期将于2028年至2029年之间交付。

值得注意的是,这是中远海运首次下单LNG双燃料集装箱船,标志着这家航运巨头燃料转型上的重要布局。此前,中远海运的大型双燃料集装箱船项目均采用甲醇燃料,已累计下单超30艘,包括大连中远海运川崎5艘24000TEU集装箱船、9艘18500TEU集装箱船;扬州中远海运重工12艘14000TEU集装箱船;南通中远海运川崎5艘18500TEU集装箱船。
首次订造的18000TEU LNG双燃料集装箱船是由江南造船自主研发设计“鲲”(KUN-18N)船型,采用LNG作为主要燃料,拥有完全自主知识产权。各项性能指标均达到国内先进水平,具有高效节能、绿色环保的优点,满足船东后续营运周期内船队减低碳排放的战略与计划。
随着此次与中远海运集运的成功签约,江南造船“鲲”(KUN)系列集装箱船的家族成员扩展至49艘,船型涵盖常规燃料动力、甲醇双燃料动力、LNG双燃料动力等多种燃料形式。
北海造船3艘大型散货船
在江南造船宣布12艘双燃料箱船大单的同一天(13日),北海造船宣布与中远海运散运签订3艘210000载重吨散货船。

北海造船称,该批210000载重吨散货船由上海船舶研究设计院研发设计,入级CCS船级社,船舶总长299.90米、型宽50.00米、型深26.30米、结构吃水18.50米;采用甲醇和氨燃料双预留设计;兼具散货、件杂货及集装箱等货物装载能力,实现了对传统21万吨船型的创新升级。
随着2026年元旦前后多艘新船生效,中船集团与中远海运正在加速推进这份创纪录的标志性订单。此次新造船合作作为中船集团与中远海运携手发展的里程碑,充分彰显了央企“携手共进、向海图强”的使命与担当。
两家央企通过在科技创新、绿色低碳、智能船舶和智能制造等领域开展更深层次合作,共同构建安全、高效、绿色和韧性的全球海运体系,将为我国海事与造船业实现“十五五”发展目标、加快建设海洋强国注入新动能。

