大连中远海运重工与大连理工大学联合牵头组建的辽宁省新型船舶创新中心正式获批省级制造业创新中心

日前,辽宁省工业和信息化厅传来喜讯,由大连中远海运重工与大连理工大学联合牵头组建的辽宁省新型船舶创新中心,正式获批省级制造业创新中心。这是大...

大连理工大学新增两个本科专业

近日,教育部公布了2020年度普通高等学校本科专业备案和审批结果。全国共新增备案本科专业点2046个,审批本科专业点177个。大连理工大学申...

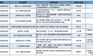
大连理工大学位10个项目入选教育部第二批“新工科”项目,位列全国第七

近日,《教育部办公厅关于公布第二批新工科研究与实践项目的通知》(教高厅函〔2020〕23号)正式印发,在各方择优推荐的基础上,经专家综合评议...

大连理工大学获批国家知识产权示范高校

日前,国家知识产权局和教育部联合下发《关于确定2020年度国家知识产权试点示范高校的通知》(国知发运字〔2020〕40号),经前期申报、推荐...

大连理工大学成为国际宇航联合会正式会员单位

10月1日,经国际宇航联合会(International Astronautical Federation,IAF)全体成员投票,大连理工大...

大连理工大学宣布2021年将发射首颗科学卫星

大连理工大学宣布2021年将发射首颗科学卫星(大连理工大学供图,下同) 近日,大连理工大学宣布将发射世界首颗20kg量级亚米级高分辨率遥感卫...
关注微信
微信扫一扫关注我们

微信扫一扫关注我们

关注微博
返回顶部