中铁广州工程局集团有限公司10000 m³耙吸挖泥船设计服务招标公告
招标编号:ZTGZJ物采01【2025】-04ZTGZJ
1.招标条件
本招标项目的招标人为中铁广州工程局集团有限公司,项目资金已经落实,已具备招标条件,根据相关批复现进行公开招标,招标组织单位:中铁广州工程局集团有限公司招标采购配送中心。
2.项目概况与招标内容
2.1项目基本概况:采购单位拟建10000m³耙吸挖泥船一艘,性能参数见设计任务书。工作内容包括10000m³耙吸挖泥船1艘的设计包括但不限于方案设计、详细设计(包含图纸送审及退审后修改),交船总体完工文件,编制建造招标技术规格书、建造概算、主要设备清单,负责各设计阶段的审查、建造过程中的各项设计技术服务、参加倾斜试验及提供倾斜试验报告、参加船舶试车试航等工作。
2.2项目地点:广州
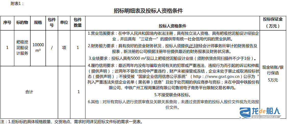
2.3采购标的物:10000m³耙吸挖泥船设计服务。(具体见附表1.)
2.4交货期:方案设计1个月,其他阶段6个月。
3.投标人资格要求
3.1采用国内公开招标方式,本次招标对投标人的资格审查采取资格后审的方式。
3.2具体要求见《招标明细表及投标人资格条件》公告附表1。
4.招标文件的获取
4.1本次招标文件采用电子版发布。凡有意参加投标者,请于2025年12月19日至2025年12月24日(节假日休息),登陆鲁班电子采购系统(https://passport.crecgec.com)供方交易系统二期进行获取(潜在投标人需在中国中铁采购电子商务平台认证通过并开通平台服务,登录网站–在“供方交易系统(二期)”“我的交易”中点击“最新公告”找到本次招标项目名称,多包件的点击包件列表在拟投标对应包件点击标书获取即可下载招标文件。下载文件后点击“联系方式”填写“联系人、联系方式”点击“保存)。鲁班系统获取文件时填写的“联系人、联系方式”务必真实有效,能够确保在开、评标、定标过程中能够及时对本次投标做出澄清、回复等,如因投标单位填写有误或者对方拒接电话等无法正常联系造成的后果由投标单位自行负责。
5.投标文件的递交
5.1投标文件递交截止时间为(投标截止时间,下同)为2026年1月9日9时30之分前。投标人应在截止时间前通过鲁班电子采购系统(https://passport.crecgec.com)递交电子投标文件及上传报价(注:为保证投标文件顺利上传,建议各投标人提前一天上传、提交投标文件和报价)。响应文件上传的格式:每包件上传一个PDF格式文件,且PDF格式文件名称命名为“**公司(竞标人名称)*标的物**包件响应文件”。
开标时间:2026年1月9日9时30分。开标地点:本次招标在鲁班电子采购系统(https://passport.crecgec.com)在线开标,投标人无须到开标现场参加开标。
5.2投标保证金的缴纳:投标人应按投标人须知前附表规定的保证金缴纳要求和第七章“投标文件格式”规定的投标保证金格式递交投标保证金(或银行保函),并作为其投标文件的组成部分。投标保证金(银行保函)的缴纳时间在开标前完成缴纳,现金缴纳凭证在开标前24小时前发至招标组织单位邮箱(邮件主题:招标项目名称+投标人名称+包件号),投标保函原件在开标前两天邮寄至招标组织单位负责人(不接受到付,以收到邮件日期为准),电子保函在开标前两天发至招标组织单位邮箱。投标人逾期未发至招标组织单位邮箱或未及时邮寄保函影响其入围投标的,由投标人自行负责。保函的格式按照招标文件规定的格式,不按此格式的视为不响应投标文件要求。
本次投标保证金必须以投标单位的基本账户汇出(个人或投标单位基本账户以外账户汇出无效);汇款用途:注明招标编号+所投包件号(只有一个包件的不用备注包件号),如有多个包件可以合并汇款(备注清楚招标编号及包件号即可),同时将银行回单扫描件及时发送至本次招标公告招标组织单位联系邮箱,邮件主题为“招标编号+包件号+投标人名称”。
户名:中铁广州工程局集团有限公司
开户银行:中国农业银行股份有限公司总行营业部(非转汇行)
账号:20110101956001550001
联行号:103100000018
5.3逾期网上未上传投标文件或未进行网上报价的招标人不予受理。说明:本次招标,在中铁鲁班商务网(www.crecgec.com)上在线开标,投标人无须到开标现场递交纸质投标文件,招标人在鲁班平台公布开标报价记录。在开标大厅唱标完成后投标人应及时扫码签章,每个包件唱标完成后5分钟内未及时扫描签章的单位默认为对该包件无异议。
6.发布公告的媒介
本次公开招标公告在鲁班电子采购系统(www.crecgec.com)和中国招标投标公共服务平台(http://www.cebpubservice.com/)上同时发布。
7.服务费的缴纳
本次招标服务费由中标单位承担,服务费金额按照下表标准缴纳(服务费发票申请见附表2),服务费采用现金转账,缴纳账户须为本次投标单位的账户,服务费汇款单上注明中标单位名称服务费、标的物名称、招标编号及所投包件号。中标单位缴纳服务费后将交款回执发送至招标组织单位项目负责人邮箱。通知单以邮件的形式发送至中标单位邮箱,以邮件到达时间为准,中标单位在收到《服务费缴纳通知单》后未在规定的时间内足额缴纳的视为放弃中标。
8.联系方式
招标人:中铁广州工程局集团有限公司
地址:广州市南沙区进港大道582号联系人:李先生
电话:15902083976
电子邮件:236416167@qq.com
招标组织单位:中铁广州工程局集团有限公司招标采购配送中心
地址:广州市南沙区进港大道582号
邮编:邮编:511458
联系人:王先生
电话:020-61996746
电子邮件:527520845@qq.com
2025年12月19日

