俄原子能集团总裁:发展北方海路需要在俄建设约80艘冰级船

据俄罗斯卫星通讯社消息,俄国家原子能集团总裁阿列克谢 利哈乔夫称,北方海路航运发展计划要求俄罗斯建造约80艘各种冰级船。 利哈乔夫周二在海参...

船上垃圾转化为燃料?开始研究!

近日,日本邮船(NYK)宣布投资“可持续能源株式会社”(Sustainable Energy,SE),这是一家专门从事收集废物进行生物发电的...

振华重工自主研发!第二代螺旋卸船机完成卸船首秀

近日,振华重工为连云港徐圩港区设计制造的2台1500吨/时螺旋式卸船机圆满完成首次卸船作业。 期间,单机瞬时最大产量达1983吨/时,2台机...

洗涤器排放管易腐蚀?有解决方案了

瓦锡兰和马士基联合开发了一种防止废气洗涤器排放管路腐蚀的新方案,该方案可以永久解决开环式洗涤器废水排放引发的管路腐蚀问题。 据了解,在全球船...

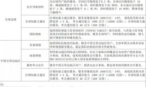
北斗系统上船,海上航运充满光明

北斗卫星导航系统(以下简称北斗系统)是中国着眼于国家安全和经济社会发展需要,自主建设运行的全球卫星导航系统,是为全球用户提供全天候、全天时、...

舟山太平洋海工获3艘集装箱船订单

芬兰船东Langh Ship已在太平洋海洋工程(舟山)有限公司订造3艘1200TEU支线集装箱船,该系列中首艘船将于2024年8月交付。 据...

富瑞深冷交付四台世界最大豪华邮轮LNG燃料舱

8月30日,张家港富瑞特种装备股份有限公司子公司张家港富瑞深冷科技有限公司的4台750方LNG燃料舱正式交付,启程前往法国大西洋船厂。这4台...

我国首个内河船用加氢站项目启动

据上海市国资委,近日,由隧道股份上海能建和长江设计集团所属长江勘测规划设计研究有限责任公司组成的项目联合体,共同承接的长江电力绿电绿氢示范E...

CCS完成苏皖地区首个船用北斗试验机构认可工作

2022年8月30日,中国船级社(CCS)为江苏北斗卫星导航检测中心有限公司颁发苏皖地区首张船用北斗试验机构认可证书,这是CCS服务国家战略...

瓦锡兰将为中国厦门港拖轮提供推进方案

科技集团瓦锡兰将为中国厦门港正在建造的5000马力绿色智能型新能源混合动力拖轮提供先进的推进器解决方案。所选择的瓦锡兰推进器是专门为电力推进...
正在加载中...

已加载全部内容

已经没有更多文章了

关注微信
微信扫一扫关注我们

微信扫一扫关注我们

关注微博
返回顶部