近日,中国长江航运集团有限公司官微发布《关于中国长江航运集团有限公司澄清与青岛正罡长航物流有限公司等一百家企业无任何关联情况的公告(第八批,安徽、山东、河北和山西地区)》和《关于中国长江航运集团有限公司澄清与桂平市长航船舶制造厂等五十家企业无任何关联情况的公告(第九批,广西、云南和贵州地区)》。
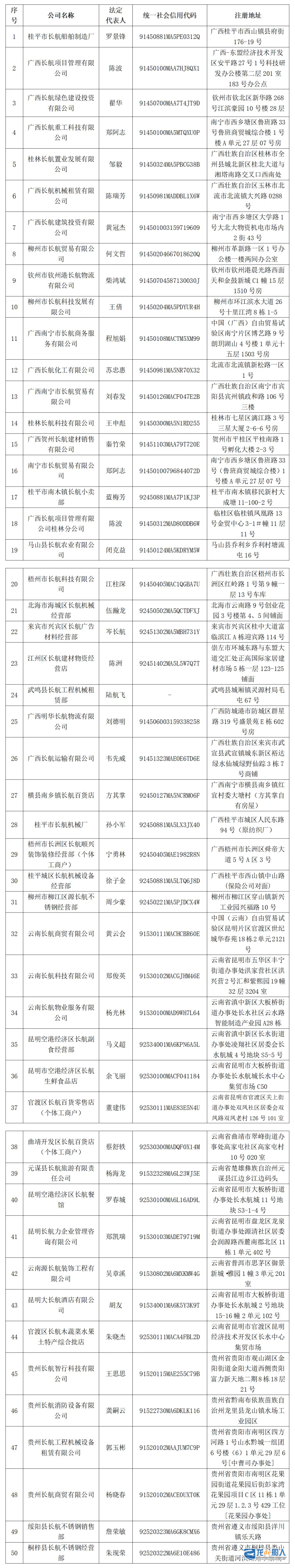
经中国长江航运集团有限公司排查与核实,“桂平市长航船舶制造厂”等五十家注册于广西、云南和贵州地区的企业(具体详见以下列表)及“青岛正罡长航物流有限公司”等一百家注册于安徽、山东、河北和山西地区的企业(具体详见以下列表)与中国长江航运集团有限公司无任何隶属或股权关系,也不存在任何授权、合作、业务等关系,其一切行为均与中国长江航运集团有限公司无关。敬请广大市场主体知悉,注意提高警惕,防范风险。
中国长江航运集团有限公司保留依法追究未经授权在企业名称中使用“长航”字号行为法律责任的权利。



