日前,交通运输部发布国际海事组织《国际散装运输液化气体船舶构造和设备规则》《2008年氮氧化物技术规则》等两项修正案生效的公告。

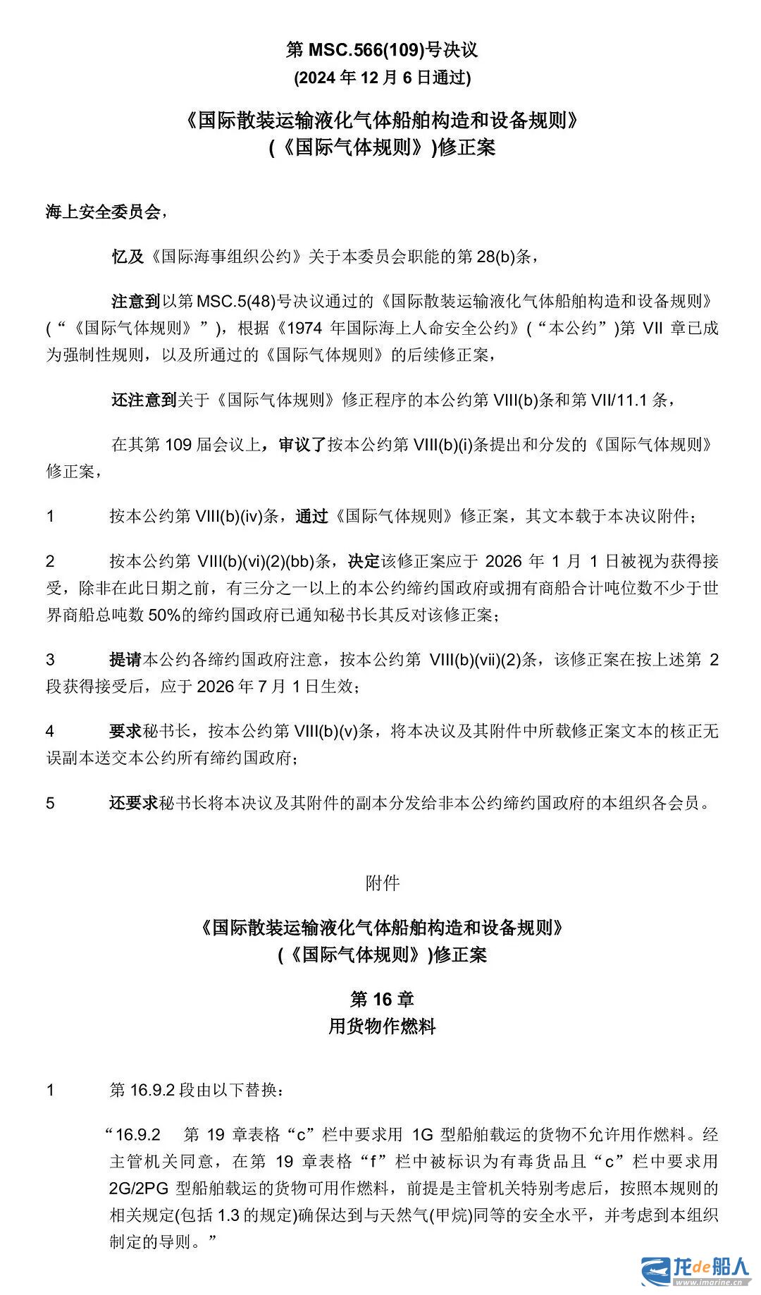
国际海事组织海上安全委员会第109届会议以第MSC.566(109)号决议通过了《国际散装运输液化气体船舶构造和设备规则》修正案。

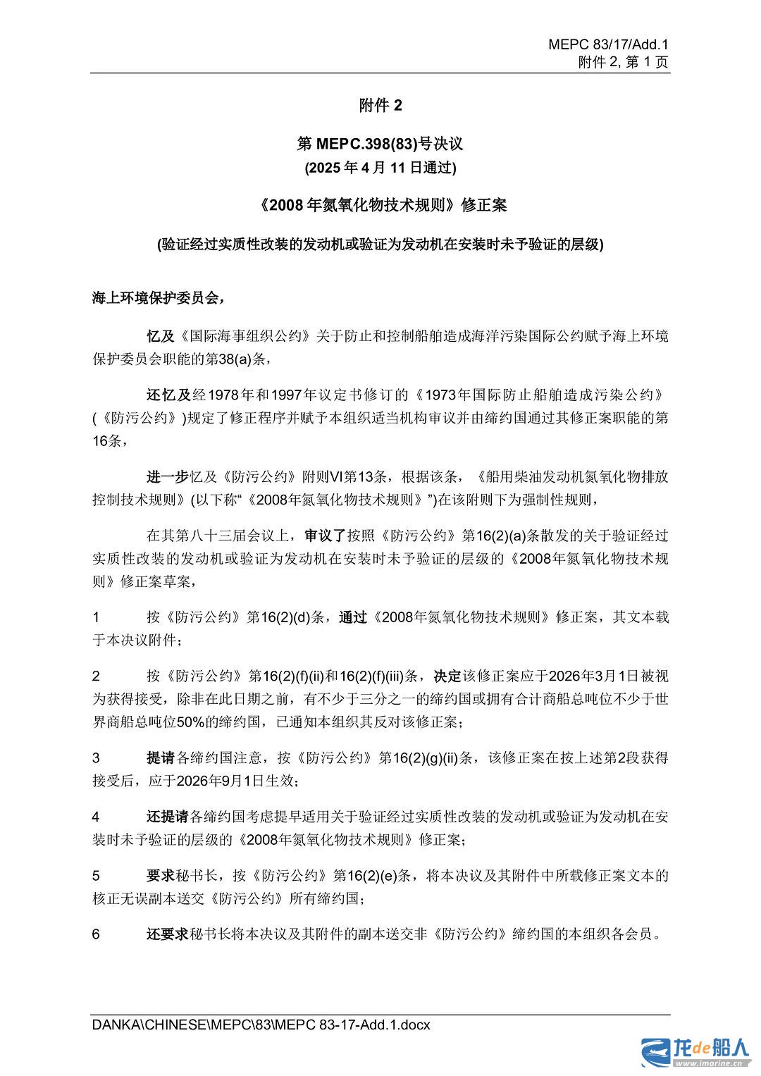
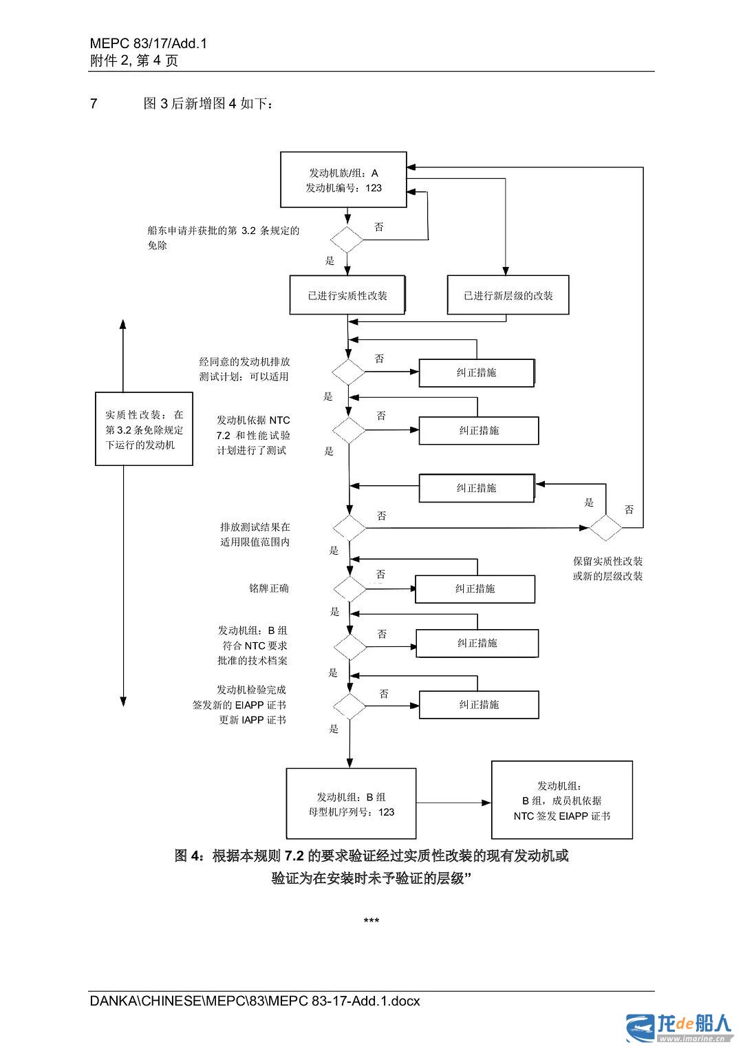
国际海事组织海上环境保护委员会第83届会议以第MEPC.398(83)号决议通过了《2008年氮氧化物技术规则》修正案。




依照《1974年国际海上人命安全公约》(以下简称《安全公约》),第MSC.566(109)号决议已于2026年1月1日被视为默认接受,并将于2026年7月1日起生效;依照经1978年和1997年议定书修订的《1973年国际防止船舶造成污染公约》(以下简称《防污公约》),第MEPC.398(83)号决议已于2026年3月1日被视为默认接受,并将于2026年9月1日起生效。
我国是《安全公约》和《防污公约》的缔约国,在上述修正案通过后未提出反对意见,因此修正案对我国具有约束力。现将修正案的中英文本予以公告,请遵照执行。
来源:交通运输部
