国内首个!航运指数期货要来了

2023年7月13日,上海期货交易所(下称上期所)子公司上海国际能源交易中心(下称上期能源)发布公告,就上海出口集装箱结算运价指数(欧洲航线)期货【下称集运指数(欧线)期货】合约和相关业务细则公开征求意见。

下一步,上期能源将梳理并研究各方意见和建议,进一步完善合约和细则,与各方共同做好上市前各项准备工作,确保期货合约平稳上市和安全运行。

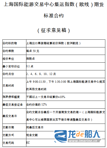
根据此次公布的征求意见稿,集运指数(欧线)期货的标的物是上海出口集装箱结算运价指数(欧洲航线)。该指数由上海航运交易所编制并于每周一15:05(北京时间)发布,表征上海出口集装箱即期海运市场欧洲航线结算运价的变动方向和程度。

集运指数(欧线)期货的交易代码为EC,报价单位为指数点,合约乘数为50元/点,最小变动价位为0.1点,涨跌停板幅度为上一交易日结算价±10%,最低交易保证金为合约价值的12%,合约月份为2、4、6、8、10、12月,最后交易日为期货合约交割月份最后一个开展期货交易的周一,交割日期同最后交易日。

为确保市场平稳运行,上期能源在合约设计、业务细则和风控制度方面都做了相应安排,包括用最后交易日以及最后交易日前第一、第二个指数发布日发布的三个上海出口集装箱结算运价指数(欧洲航线)的算术平均值作为到期合约的交割结算价;临近交割提高涨跌停板幅度和保证金比例;优化单边市处置措施;规定连续多个交易日累计涨跌幅达到一定比例时可采取特殊措施等。

国内首个服务型指数期货

据介绍,集运指数(欧线)期货采用“服务型指数、国际平台、人民币计价、现金交割”的基本设计思路,有望成为国内期货市场首个服务型指数期货品种。

一是服务型指数。集运指数(欧线)期货的标的指数上海出口集装箱结算运价指数(欧洲航线)是基于国际集装箱欧线运输服务的价格编制而成的指数,服务于国际集装箱欧线货物运输。目前,标的指数已通过审计机构依照国际证监会组织关于《价格报告机构原则》的规定进行的独立鉴证。

二是国际平台。集运指数(欧线)期货将作为境内特定品种,在上期能源上市交易,面向全球交易者开放,引入境内外交易者参与交易。

三是人民币计价。集运指数(欧线)期货将用人民币作为计价和结算货币,这有助于丰富人民币的应用场景,促进我国期货市场更高水平对外开放。

四是现金交割。集运指数(欧线)期货合约到期后,交易双方将用规定的交割结算价来计算未平仓合约的盈亏,以现金支付的方式最终了结期货合约持仓。目前境外已上市的航运衍生品均为现金交割。

航运指数期货的研发和筹备工作已经持续超过四年时间,凝聚了多方心血。2019年1月9日,上期所和航交所签署战略合作框架协议,双方成立联合工作组,共同推动航运指数期货开发。当年11月底,上期所有关领导在演讲时透露,上期所开发的集装箱运价指数期货的立项申请已经获得中国证监会的批复同意。去年11月17日,上期所与上港集团签署战略合作协议,其中也提到了在研究航运指数期货系列品种方面开展合作。

来源:券商中国

本站文章如未标明来源,均为本站编译、编辑或原创文章,转载请注明来自“龙de船人”,违者必究。

为您推荐

关注微信
微信扫一扫关注我们

微信扫一扫关注我们

关注微博
返回顶部